河北省人民政府办公厅关于向中国(河北)自由贸易试验区下放省级行政许可事项的通知
冀政办字〔2022〕64号
石家庄、唐山、廊坊市人民政府,雄安新区管委会,省政府有关部门:
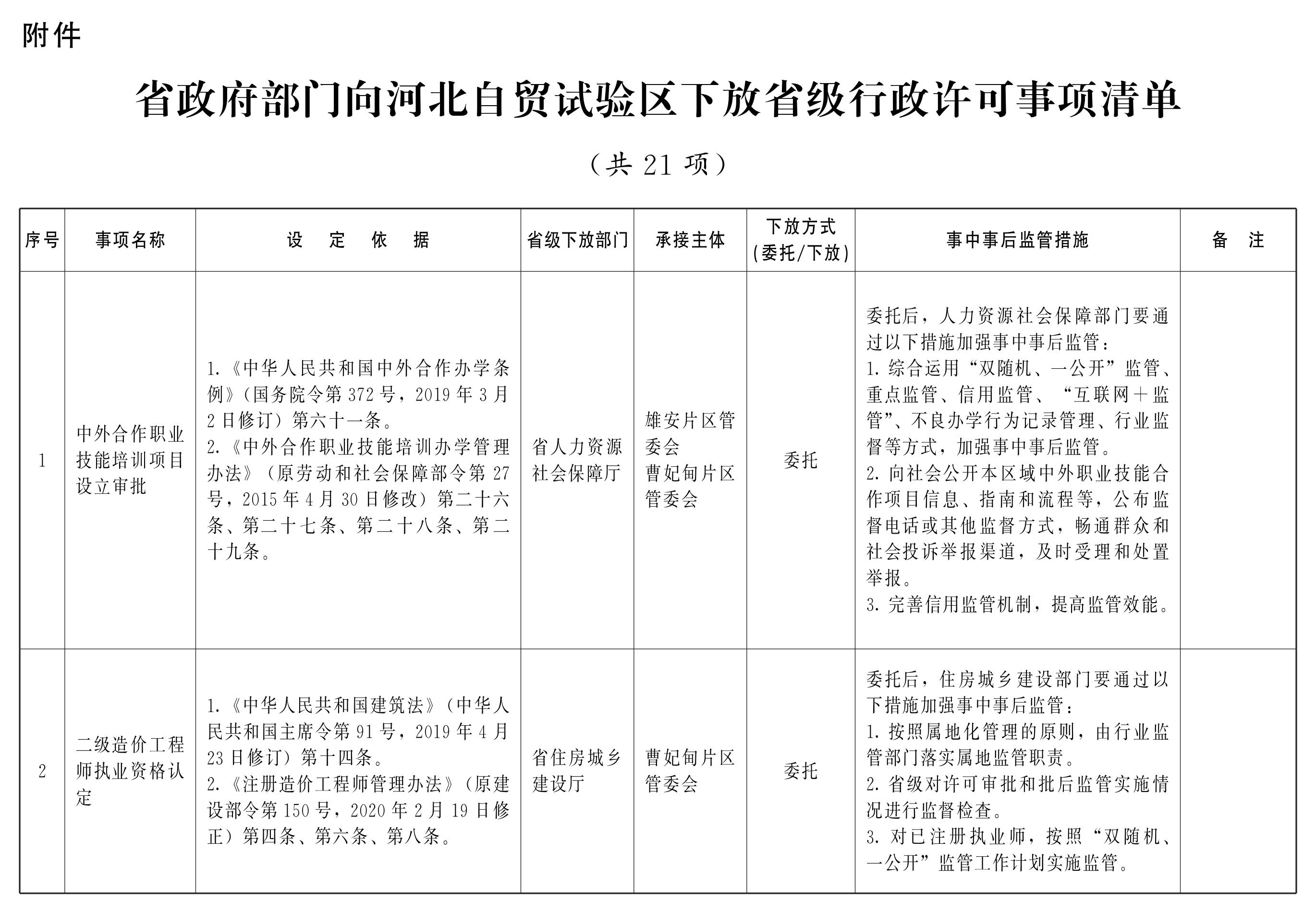
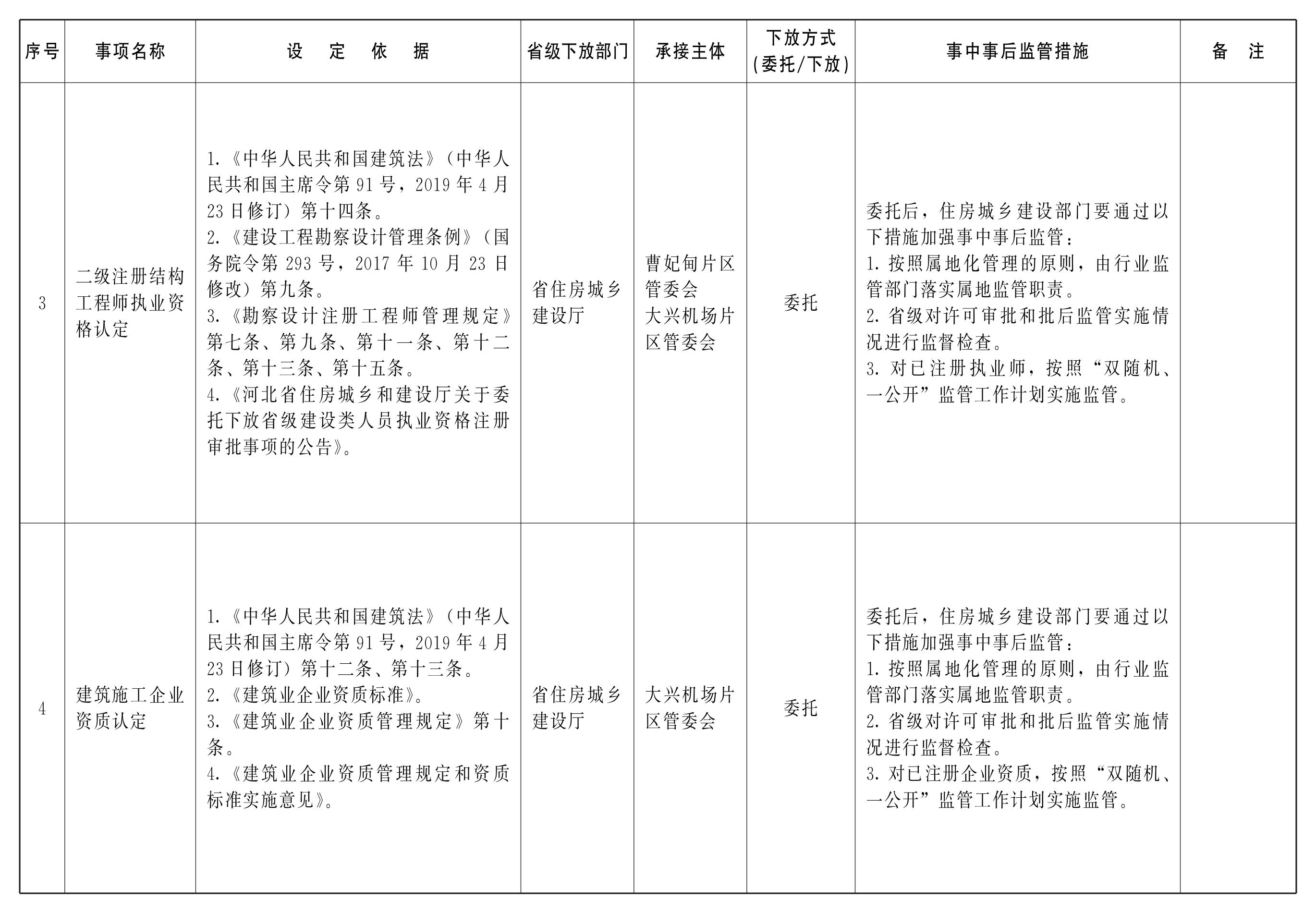
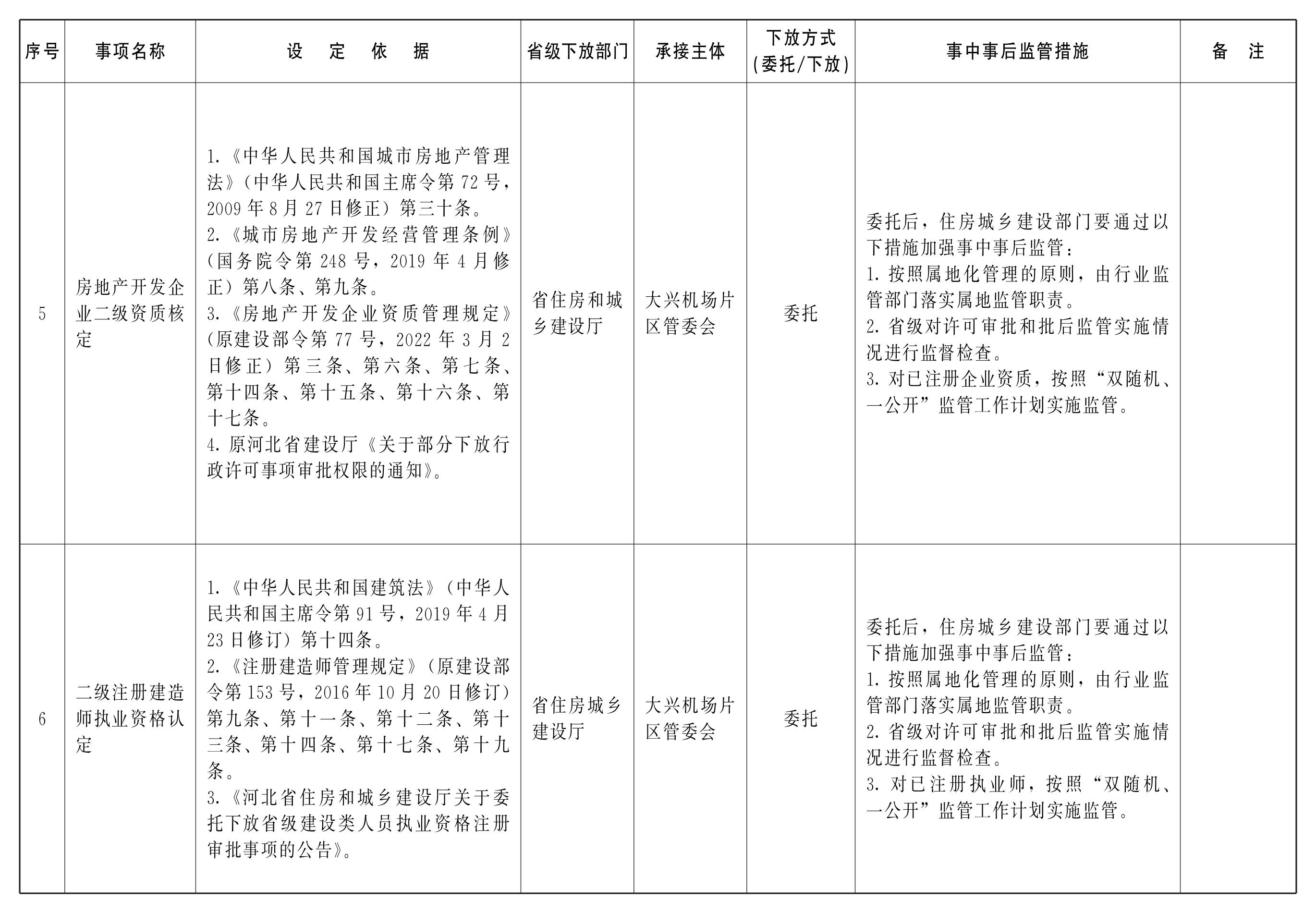
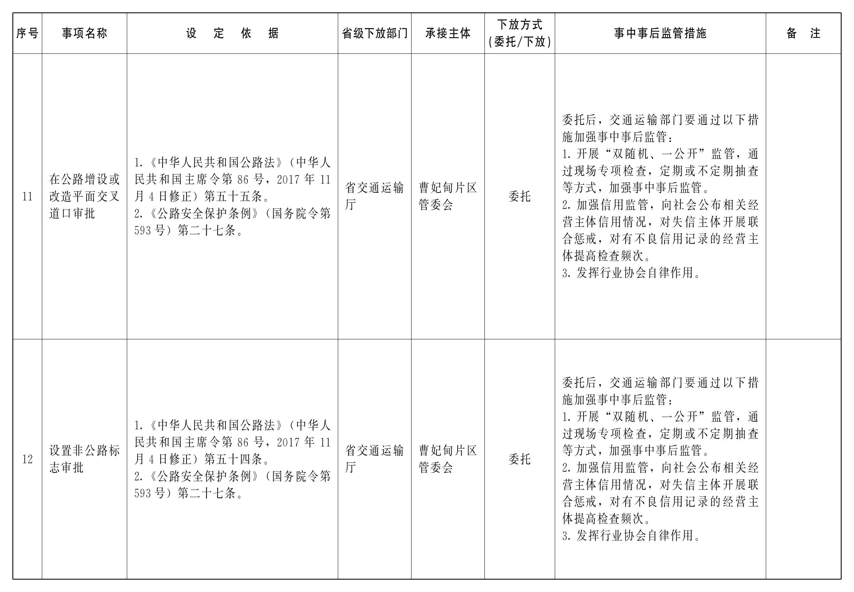
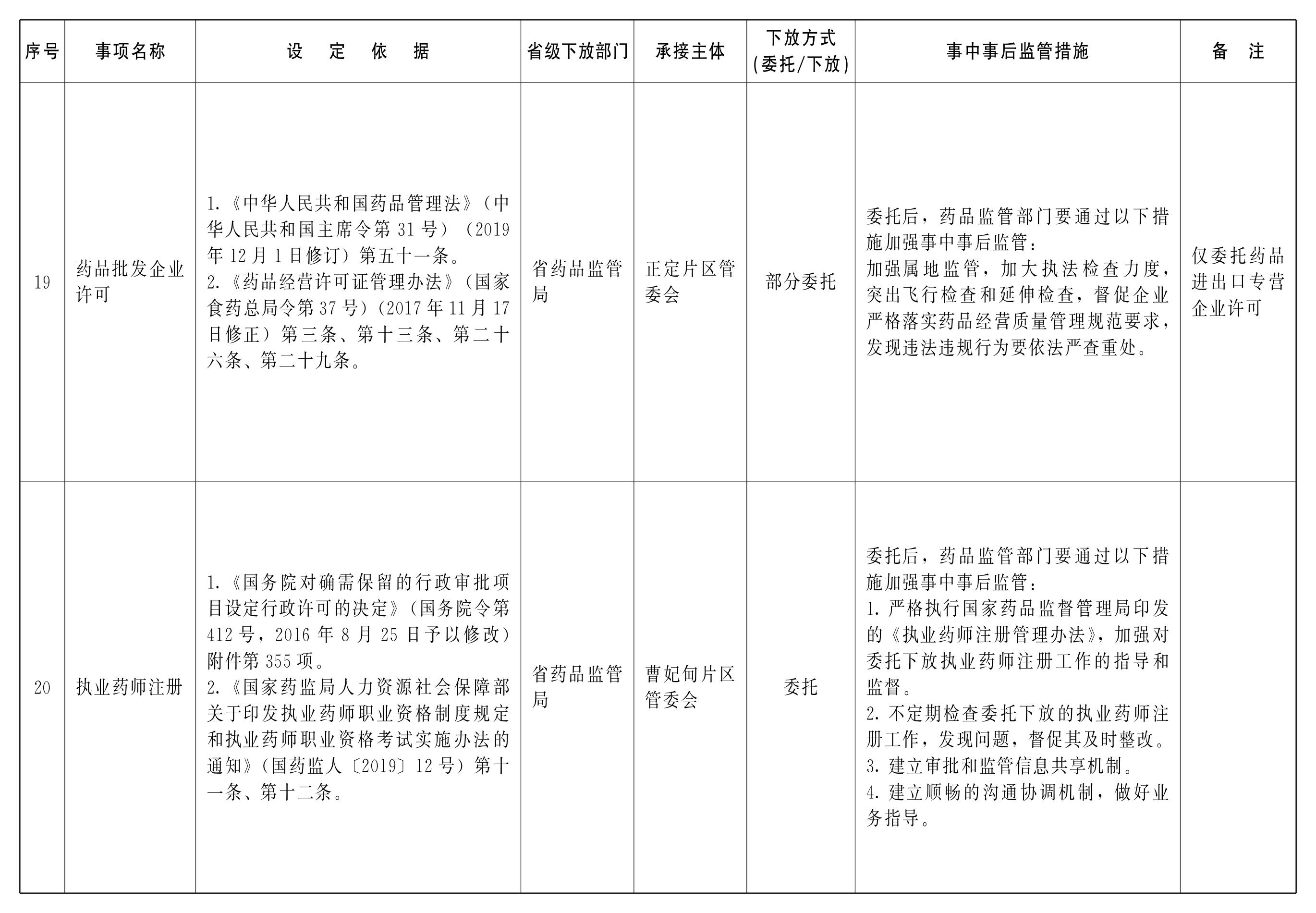
为持续优化中国(河北)自由贸易试验区发展环境,推动高质量发展,省政府决定向中国(河北)自由贸易试验区各片区下放一批省级行政许可事项,其中:雄安片区3项、正定片区4项、曹妃甸片区11项、大兴机场片区7项。为确保下放事项全部衔接落实到位,现将有关事项通知如下。
一、加强统筹协调。省政府有关部门要充分发挥统筹协调作用,主动与各片区对接,制定下放工作方案,同步移交制式表证单书、审批业务标准和技术标准规范。委托行政机关要与受委托行政机关就委托事项签订委托书,明确委托依据、委托范围、委托权限、双方权力和义务、委托期限等内容。要为各片区开通审批账户,配置系统审批权限,共享专家库、检验检测平台和设施设备,涉及使用国家部委审批业务办理系统的,做好协调对接工作。要加强对各片区的政策指导和业务培训,确保高质量开展审批服务。
二、依法有效实施。石家庄、唐山、廊坊市政府和雄安新区管委会要加强组织领导,制定承接工作方案,细化任务分工,明确具体实施部门和监管部门,主动接受上级部门的指导监督,加强与省政府有关部门的沟通衔接,全力做好承接事项落实工作。各片区要严格依法规范办事,进一步规范审批行为,优化审批流程,精简审批环节,明确审批时限,切实提升审批效能。
三、实施清单管理。行政许可事项下放后,省政府有关部门要按照《河北省政务服务事项清单管理办法》规定的权限和程序,在河北省政务服务事项管理平台上向各片区进行相应的授权。各片区要根据省级下放事项实行清单管理,编制实施规范,完善办事指南,优化服务流程,全面推进线上线下业务深度融合,为企业和群众办事创业提供高效便捷服务。
四、厘清职责边界。省政府有关部门要切实履行行业监管职责,健全监管规则,制定监管措施,对下放事项的实施情况进行跟踪问效和监督检查。石家庄、唐山、廊坊市政府和雄安新区管委会要强化属地监管责任,细化监管措施,创新监管方式,做到监管全覆盖,杜绝监管盲区和真空。加强审管衔接,建立健全审批监管协同机制,实现信息实时共享,结果双向反馈。
五、严格落实到位。自本通知印发之日起30个工作日内完成衔接落实工作。严禁在下放过程中无故拖延、明放暗不放和衔接落实不及时、不到位,确保下放事项平稳衔接落实。各片区可商省政府有关部门设定过渡期(一般不超过6个月),过渡期内,由各片区牵头,会同省政府有关部门做好相关审批工作;过渡期后,由各片区独立完成审批工作。
本通知执行中遇到的问题,及时向省行政审批制度改革工作领导小组办公室报告。
河北省人民政府办公厅
2022年5月10日
(此件公开发布)

















