7月29日
“河北教育发布”微信公众号
发布最新公告
↓↓↓

2022年同等学力人员申请硕士学位外国语水平和学科综合水平全国统一考试(河北考区)疫情防控工作公告
2022年同等学力人员申请硕士学位外国语水平和学科综合水平全国统一考试(以下简称同等学力全国统考)时间调整为8月14日(星期日)。为保障广大考生生命安全和身体健康,确保2022年同等学力全国统考安全有序进行,现将2022年同等学力人员申请硕士学位外国语水平和学科综合水平全国统一考试(河北考区)疫情防控提示如下,请广大考生积极配合,严格执行。
一、考生健康与防护提醒
1.同等学力全国统考(河北考区)主考点为河北科技大学(地址:石家庄市裕华区裕翔街26号),备用考点为河北经贸大学(地址:石家庄市新华区学府路47号)。河北科技大学一旦出现疫情或其他突发情况,按照程序批准后,即启用河北经贸大学考点。
2.考生须考前14天内无国内疫情中高风险区旅居史,考前10天内与阳性感染者及其密切接触者无密切接触史,考前7天内无中高风险区所在县及7日内社会面出现本土阳性感染者的县(含直辖市的区)旅居史。
3.所有考生提前申请“河北健康码”和“通信大数据行程卡”。
4.考前14天及考试期间,要做好自我防护,不聚集,不去人员密集场所。不接触中高风险地区旅居史、境外人员接触史的人员。尚在外地的考生应提前了解考点所在市疫情防控有关规定,及时返回并按当地疫情防控要求完成风险排查,进行自我管理,以免影响考试。
5.提前规划赴考时间和路线,尽量避免乘坐公共交通工具。如需乘坐公共交通工具,应做好自我防护。
二、考生进入考点、考场前须准备的证明材料
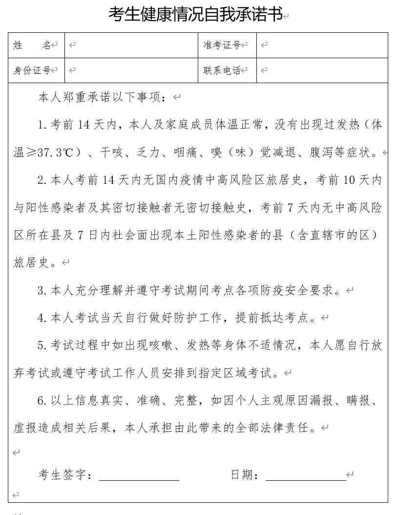
1.考生进入考点时,须出示“河北健康码”(含“通信大数据行程卡”)、有效居民身份证件、准考证、本人签字的《考生健康情况自我承诺书》(附件1)、本人48小时内核酸检测阴性证明(核酸检测计算时间截止至考生末场考试入场前,检测证明3种形式均有效,样例见附件2)。未携带上述证件或不能出具考点所在地健康码或行程卡者,不得进入考点。
2.《考生健康情况自我承诺书》《核酸检测阴性证明》每科目入场时均需提交一份,请考生根据自身情况提前准备充足,原件或复印件皆可。
三、考生进入考点、考场疫情防控工作要求
1.考试当日考生应至少提前60分钟到达考点,按考点安排有序接受体温测量,体温低于37.3℃方可进入考点。体温检测连续两次超过(含)37.3℃的考生,应听从现场工作人员安排。
2.考生进入考点、考场时必须佩戴口罩,不佩戴口罩的考生不得进入考点、考场。不得因为佩戴口罩影响身份识别。
3.进入考点后,注意保持社交距离,不扎堆、不驻留,有序进入考场参加考试。
4.考试过程中,考生出现发热、干咳、乏力、鼻塞、流涕、咽痛、嗅(味)觉减退、腹泻等不适症状,应立即向考点工作人员报告,听从工作人员的安排。
5.考试结束后,按工作人员指令有序离场,保持人员间距,不在考点内滞留。
四、其他注意事项
1.考生对所提供身体健康证明材料的真实性负责,自愿承担因不实行为带来的相关责任并接受相应处理。
2.凡隐瞒或谎报旅居史、接触史、健康状况等疫情防控重点信息,不配合工作人员进行防疫检测、询问、排查、送诊等,影响考场秩序和妨碍考试工作人员履行管理职责的,均按违规处理;造成严重后果的,按照疫情防控相关法律法规追究责任。
3.考生要在规定时间内及时打印准考证,提前熟悉考点环境,了解考点地址、考试通道入口位置及考场安排,合理安排食宿及行程,避免因恶劣天气、道路维修或其他未知因素影响正常考试。
4.外国语和医古文水平考试结束后,将对考点和考场进行全面消杀,考生不得在考点和考场滞留。
5.根据疫情防控形势及有关政策要求,如上述内容发生变化将另行公告。请考生在考前(尤其是考前两天)随时密切关注河北省教育厅官网(http://jyt.hebei.gov.cn/)、河北省教育厅官方微信公众号河北教育发布(hbsjytgw)发布的信息,及时查看全国同等学力人员申请硕士学位管理工作信息平台(http://www.chinadegrees.cn/tdxlsqxt)发送的站内提醒消息,了解相关疫情防控形势及有关政策要求。因不符合疫情防控要求造成不能参加考试的,由考生本人承担责任。
6.本公告内容仅针对疫情防控,“考场规则”等其他事项请及时查看全国同等学力人员申请硕士学位管理工作信息平台(http://www.chinadegrees.cn/tdxlsqxt)发送的站内提醒消息和考点发布的其他公告。
4月22日发布的《2022年同等学力人员申请硕士学位外国语水平和学科综合水平全国统一考试(河北考区)疫情防控工作公告》自本公告发布之日起废止。
附件:1.考生健康情况自我承诺书
2.核酸检测证明样例及说明
河北省教育厅
2022年7月29日
附件1

附件2
核酸检测证明样例及说明
(图像必须打印清晰,“核酸检测”时间等信息可辨识)
1.检测机构出具的核酸检测报告单;

2.微信下载登录“河北健康码”,点击“核酸检测”并截图,A4纸打印后本人签名,标注准考证号、身份证号码;

3.微信下载登录“国务院客户端”,点击“核酸检测证明”,查询本人核酸检测信息并截图,A4纸打印后本人签名,标注准考证号、身份证号码。





