1月6日,河北省卫健委网站公布《2023年河北省孕妇产前基因免费筛查民生工程定点产前诊断机构、产前筛查机构和合作医学检验实验室名单的公告》。
为满足广大孕妇对产前基因筛查新技术服务的需求,不断加强出生缺陷综合防治,提高出生人口素质,2023年我省继续开展全省孕妇无创产前基因和耳聋基因免费筛查项目。按照省委省政府工作部署,项目已列入2023年度省政府20项民生工程之一。
根据市级申报、省级审核程序,我省共确定2023年工程定点产前诊断机构12家,孕妇无创产前基因免费筛查项目定点产前筛查机构288家,孕妇耳聋基因免费筛查项目定点产前筛查机构285家,合作医学检验实验室1家,现向社会公布,并接受社会各界监督。
联系人:王雁超 联系方式:0311-66165833
河北省孕妇无创产前基因免费筛查项目
定点产前诊断机构(共12家)

河北省孕妇无创产前基因免费筛查项目
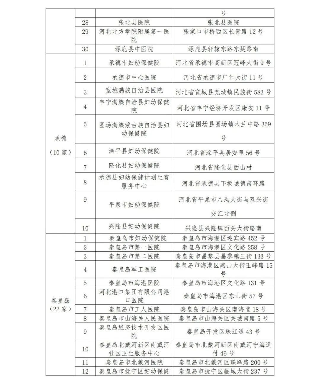
定点产前筛查机构(共288家)










河北省孕妇无创产前基因免费筛查项目
合作医院检验实验室(共1家)

河北省孕妇耳聋基因免费筛查项目
定点产前诊断机构(共12家)

河北省孕妇耳聋基因免费筛查项目
定点产前筛查机构(共285家)









河北省孕妇耳聋基因免费筛查项目
合作医学检验实验室(共1家)





