关于填报2022年职业技能大赛获奖情况的通知
各县(市)、区、开发区(管理区)人力资源和社会保障局,市直相关部门、企事业单位,各行业协会:
为贯彻落实市委、市政府关于印发《推进环渤海地区新型工业化基地建设40条支持政策(修订)》的通知》精神,掌握我市选手参加技能大赛获奖情况,落实优秀高技能人才待遇,现就统计2022年职业技能大赛获奖情况和申报国家
(省)级一类职业技能大赛奖励有关事宜通知如下:
一、统计范围
1.2022年新获得“中华技能大奖”、“全国技术能手”的领军型高技能人才;
2.2022年参加市级以上职业技能大赛获奖人员。
二、填报内容
1、所有获奖人员提供参加大赛名称、获奖项目(职业工种)、名次及手机号码等相关信息。
2、获得省级一类职业技能竞赛前三名、国家级一类职业技能竞赛前五名的人员,还需提供大赛表扬通报(成绩公布文件)扫描件,以及2022年市级以上一类职业技能大赛获奖人员信息表,经市人社局核准后,按程序兑现奖励政策。
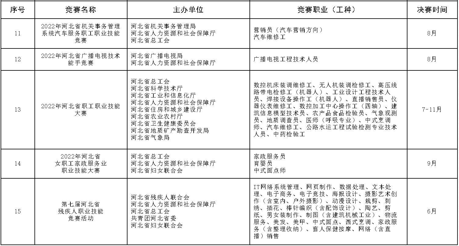
关于国家(省)级一类、二类竞赛的界定,可参照附件2、附件3。
三、相关要求
请各单位重视,指定专人负责,认真填写2022年职业技能大赛获奖情况统计表,连同相关资料一并于2023年6月20日前将电子版发职业能力建设处邮箱:tszynljsc@163.com,逾期不再受理。
联 系 人:彭宏杰 李维臣
联系电话:2803022
唐山市人力资源和社会保障局
2023年5月31日











