
河北省卫生健康委办公室关于做好2023年度下半年医师执业注册考核工作的通知
冀卫办医函〔2023〕125号
各市(含定州、辛集市)卫生健康委(局)、中医局,雄安新区管委会公共服务局,委属委管医疗卫生单位:
为进一步加强医师队伍管理,规范医师执业活动,按照国家和我省医师执业注册考核工作有关要求,经研究,决定开展2023年下半年全省医师执业注册考核工作。现将有关事项通知如下:
一、考核对象
(一)获得医师资格后二年内未注册者;
(二)中止医师执业活动二年以上或《医师执业注册管理办法》第六条规定不予注册的情形消失,申请重新注册者;
(三)医师定期考核不合格,注销执业注册后,申请重新注册者;
(四)已注册的执业(助理)医师申请变更执业范围(仅限临床类别范围内)。
二、报名材料
本次考核采用线上报名审核,不接收线下材料。报名时按要求分别上传以下资料:
(一)考核对象均需提交的材料。
1.《医师注册考核报名表》(上传由本人签字承诺,需加盖执业机构和地区审核初审单位公章);
2. 本人有效身份证明;
3.《医师资格证书》有效页。
(二)中止医师执业活动二年被注销执业证书的考核对象应补充提交的材料。
1.二级以上医疗机构或市级以上预防保健机构连续6个月以上的培训合格证明;
2.拟执业机构劳动合同或聘用证明。
3.审批局开具的执业状态证明。
(三)医师定期考核不合格被注销执业证书的考核对象应补充提交的材料。
1.注销执业证书之后的二级及以上医疗机构或市级以上预防保健机构连续3个月以上的培训合格证明;
2.注销证明。
(四)变更执业范围的考核对象应补充提交的材料。
1.取得执业证之后在省级以上卫生健康行政部门指定的业务培训机构,接受同一类别其他专业的系统培训两年或者专业进修满两年或系统培训和专业进修合计满两年的证明;
2.《医师执业证书》有效页。
三、考核安排
(一)网上报名:2023年9月25日10:00-10月15日17:00。报名方式:登录河北省医师协会官网进行网上报名(http://www.hebmda.com),并按照指引填报相关信息。
(二)现场资格审核:省医师协会审核全省考生报名材料(10月9-13日)报名资料两级审查结果将于2023年10月19日前公布。
(三)准考证打印:2023年10月24日-10月25日。
(四)考核时间:10月26-27日。具体考核时间、地点将在河北省医师协会官网公布,并以短信形式发送至个人报名手机。
(五)考核结果公布:考核结束20个工作日后,考生通过报名网站查询本人考核结果。
四、考核内容
(一)考核分值:总分120分,其中医学人文法律法规、院内感染占20分,各专业基础知识占100分。
(二)题型:客观题。
(三)考试时间:90分钟。
五、违规处理
有下列行为之一的,取消考试成绩:
(一)以虚假信息报名的;
(二)由他人代替参加考试的;
(三)考试过程中违反纪律情节严重的。
六、其他事项
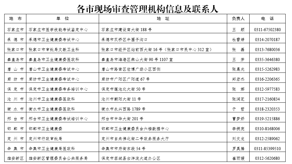
(一)各地接到通知后,及时传达至辖区内各级各类医疗卫生单位,并在本单位网站进行公开。各地负责材料初审的管理部门要认真履职尽责,严把材料审核关。
(二)考生参加考核合格后,凭合格证书向注册审批机关申请执业注册或变更执业范围,一年内未注册或变更的,合格证书将作废,需重新参加考核(以合格证发放时间为准)。
河北省卫生健康委办公室
2023年9月21日
附件:





