2023年12月30日至2024年1月1日,3天为2024年元旦假期,期间高速公路7座及以下小客车不免费通行。省公安厅交通管理局预判,自驾旅游、探亲访友等出行集中,道路交通安全风险加大,提醒广大出行群众出行前请关注路况,合理安排出行时间、路线,确保守法安全出行。

元旦假期为新年伊始,群众探亲返乡、近郊出游等意愿较强,同时受假期时间较短影响,元旦假期主要以中短途近郊游为主,商圈、近郊景区附近交通压力上升较为明显。据预测,假期首尾两日,出行车辆虽略有升高,但整体无明显变化。
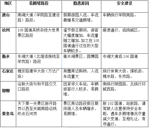
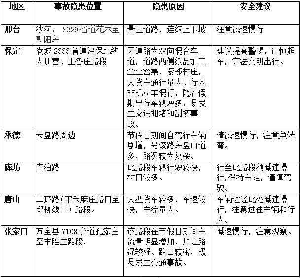
假期期间每日上午道路通行压力较大,12时至16时交通缓行有所缓解,16时至20时是每日车辆出行(返程)高峰时段。其中,假期前一日(12月29日)18时至21时、假期尾日(2024年1月1日)16时至20时是假期车辆出行高峰时段。假期期间,近郊景区、热门商圈及大型活动周边道路人流、车流较大,易导致道路缓行。各地也将举办多场大型活动,入场、散场时场地周边道路易产生交通缓行。

道路交通安全风险主要集中在货车违法肇事和农村地区。冬季煤炭、油气、建材等大宗物资运输任务繁重,货车流量持续保持高位运行,货车多拉快跑、昼夜兼程,疲劳驾驶、超限超载等重点违法肇事风险加大。农村地区婚丧嫁娶、赶集庙会增多,酒驾醉驾、面包车超员、货车三轮车违法载人等肇事风险突出。此外,据气象部门预报,元旦假期期间省内部分地区将出现雾、霾或降雪等恶劣天气,也将对出行安全带来一定影响。

省公安厅交通管理局提醒:假期自驾出行,请关注有关部门发布的天气预报和交通路况信息,合理安排出行时间、路线,驾车时应全程全员系好安全带,杜绝超速行驶、强超强会、分心驾驶等交通违法行为。假期聚餐聚会多,要时刻牢记开车不喝酒、喝酒不开车。驾车遇大雾、团雾天气,要减速慢行、谨慎驾驶,并及时开启前后雾灯、示廓灯和危险报警闪光灯。

高速公路行车,要保持安全车速和车距,行经拥堵、缓行路段,不要随意穿插,不要占用应急车道。提前观察高速出口标志标牌,切勿在出口处急变道、急刹车或倒车,错过出口应当从下一个出口驶离。如发生交通事故,牢记“车靠边、人撤离、即报警”。
驾车前往景区山区,遇急弯陡坡、长下坡、临水临崖道路,要减速慢行,行经穿村过镇路段要注意观察道路两侧车辆和行人。
谨记《道路交通安全三十诀》之开车不做路怒族,心平气和在旅途;出门遇见坏天气,降速亮尾控车距;安全带是生命带,全员全程都要戴;车多路窄不抢行,交替通过更文明;穿村过镇别大意,行人探头需警惕;侥幸心理要不得,坚决不坐超员车;十次事故九次快,谨慎驾驶防意外;劳逸结合别侥幸,疲劳驾驶出人命;酒驾害人别做恶,留神监狱去做客。




