↓点击可查看大图↓


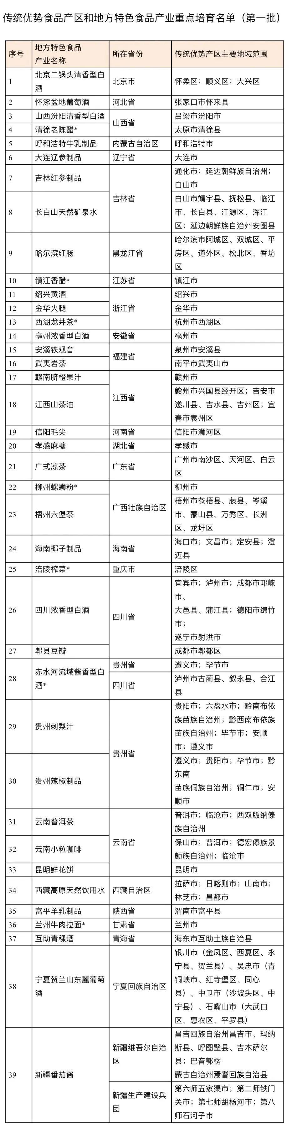
注:标*地方特色食品产业已纳入工业和信息化部“首批中国消费名品名单”。
今天(4日),我国发布首批传统优势食品产区和地方特色食品产业重点培育名单,包括云南小粒咖啡、西湖龙井茶等39个重点培育对象。
据了解,此次发布的首批重点培育对象,分布在我国28个省份,涵盖乳制品制造、饮料制造、酿酒工业、精制茶制造等食品工业主要门类。
↓点击可查看大图↓


注:标*地方特色食品产业已纳入工业和信息化部“首批中国消费名品名单”。
数据显示,目前,我国特色食品产区达450余个,产业规模超2.5万亿元,我国已成为全球食品工业第一大国,行业规模约9.8万亿元。
工业和信息化部表示,下一步,将持续开展传统优势食品产区和地方特色食品产业重点培育工作,指导各地因地制宜加快形成特色产业优势,营造“百花齐放”的产业发展格局,促进食品产业高质量发展。